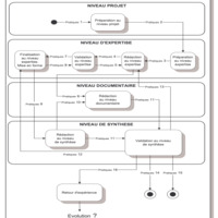
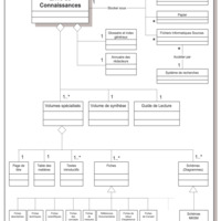
Modéliser l'organisation, les pratiques et les procédures pour la réalisation des livres de connaissances
Contenu
- Titre
- Modéliser l'organisation, les pratiques et les procédures pour la réalisation des livres de connaissances
- Date de soumission
- 25 mars 2020 à 04:40:25 +00:00
- Date de création
- 25 mars 2020 à 04:38:21 +00:00
- is compiled by
- Lucky Semiosis
- serverStatus
- 200
- Complexité
-
511
- Date de modification
- 8 septembre 2023 à 06:21:35 +00:00
- Détails de la complexité
- Physique,1,,,,,61,61
- Physique,2,,,,,34,68
- Actant,2,,,,,1,2
- Concept,1,,,,,60,60
- Concept,2,,,,,34,68
- Rapport,1,1,Physique,Concept,properties,60,60
- Rapport,1,1,Physique,Physique,values,60,60
- Rapport,1,1,Physique,Actant,cito:isCompiledBy,1,1
- Rapport,2,2,Actant,Concept,properties,4,8
- Rapport,2,2,Actant,Physique,values,4,8
- Rapport,1,1,Physique,Concept,skos:semanticRelation,5,5
- Rapport,2,2,Concept,Concept,properties,15,30
- Rapport,2,2,Concept,Physique,values,15,30
- Rapport,1,1,Physique,Physique,media,5,5
- Rapport,2,2,Physique,Concept,properties,10,20
- Rapport,2,2,Physique,Physique,values,10,20
- Rapport,1,1,Physique,Physique,uri,5,5
- Totaux de la complexité
- Physique,2,1,2,95,129
- Actant,1,2,2,1,2
- Concept,2,1,2,94,128
- Rapport,12,1,2,194,252
- Existence,17,1,2,384,511
-
367
- Date de modification
- 8 janvier 2024 à 10:52:59 +00:00
- Détails de la complexité
- dimension,niv (sujet),niv objet,sujet,objet,prédicat,nb,c
- Physique,1,,,,,12,12
- Physique,2,,,,,48,96
- Actant,1,,,,,1,1
- Actant,2,,,,,1,2
- Concept,1,,,,,7,7
- Concept,2,,,,,38,76
- Rapport,1,1,Actant,Concept,properties,7,7
- Rapport,1,1,Actant,Physique,values,11,11
- Rapport,1,1,Actant,Physique,owner,1,1
- Rapport,2,1,Actant,Physique,oa:hasSource,5,10
- Rapport,2,2,Actant,Concept,properties,33,66
- Rapport,2,2,Actant,Physique,values,33,66
- Rapport,1,1,Actant,Actant,cito:isCompiledBy,1,1
- Rapport,1,1,Actant,Concept,skos:semanticRelation,5,5
- Rapport,1,1,Actant,Physique,media,5,5
- Rapport,1,1,Actant,Physique,uri,1,1
- Totaux de la complexité
- Physique,2,1,2,60,108
- Actant,2,1,2,2,3
- Concept,2,1,2,45,83
- Rapport,10,1,2,102,173
- Existence,16,1,2,209,367,
-
365
- Date de modification
- 9 janvier 2024 à 13:32:03 +00:00
- Détails de la complexité
- dimension,niv (sujet),niv objet,sujet,objet,prédicat,nb,c
- Physique,1,,,,,12,12
- Physique,2,,,,,48,96
- Actant,2,,,,,1,2
- Concept,1,,,,,7,7
- Concept,2,,,,,38,76
- Rapport,1,1,Actant,Concept,properties,7,7
- Rapport,1,1,Actant,Physique,values,11,11
- Rapport,2,1,Actant,Physique,oa:hasSource,5,10
- Rapport,2,2,Actant,Concept,properties,33,66
- Rapport,2,2,Actant,Physique,values,33,66
- Rapport,1,1,Actant,Actant,cito:isCompiledBy,1,1
- Rapport,1,1,Actant,Concept,skos:semanticRelation,5,5
- Rapport,1,1,Actant,Physique,media,5,5
- Rapport,1,1,Actant,Physique,uri,1,1
- Totaux de la complexité
- Physique,2,1,2,60,108
- Actant,1,2,2,1,2
- Concept,2,1,2,45,83
- Rapport,9,1,2,101,172
- Existence,14,1,2,207,365,
- Collections
- DIIGO
- Médias
Modéliser l'organisation, les pratiques et les procédures pour la réalisation des livres de connaissances
Modéliser l'organisation, les pratiques et les procédures pour la réalisation des livres de connaissances
Modéliser l'organisation, les pratiques et les procédures pour la réalisation des livres de connaissances
Modéliser l'organisation, les pratiques et les procédures pour la réalisation des livres de connaissances
Modéliser l'organisation, les pratiques et les procédures pour la réalisation des livres de connaissances
Annotations
| Valeur | Purpose |
|---|---|
|
Lucky Semiosis a taggé le document Modéliser l'organisation, les pratiques et les procédures pour la réalisation des livres de connaissances avec le tag modélisation
|
| Target selector | Selector type |
|---|---|
| Valeur | Purpose |
|---|---|
|
Lucky Semiosis a taggé le document Modéliser l'organisation, les pratiques et les procédures pour la réalisation des livres de connaissances avec le tag organisation
|
| Target selector | Selector type |
|---|---|
| Valeur | Purpose |
|---|---|
|
Lucky Semiosis a taggé le document Modéliser l'organisation, les pratiques et les procédures pour la réalisation des livres de connaissances avec le tag pratiques
|
| Target selector | Selector type |
|---|---|
| Valeur | Purpose |
|---|---|
|
Lucky Semiosis a taggé le document Modéliser l'organisation, les pratiques et les procédures pour la réalisation des livres de connaissances avec le tag livre
|
| Target selector | Selector type |
|---|---|
| Valeur | Purpose |
|---|---|
|
Lucky Semiosis a taggé le document Modéliser l'organisation, les pratiques et les procédures pour la réalisation des livres de connaissances avec le tag connaissances
|
| Target selector | Selector type |
|---|---|




