Note : YMJ8UP7L
Contenu
- Titre
- Note : YMJ8UP7L
- Description
-
<div data-citation-items="%5B%7B%22uris%22%3A%5B%22http%3A%2F%2Fzotero.org%2Fusers%2F13594%2Fitems%2FQDT4P4HX%22%5D%2C%22itemData%22%3A%7B%22id%22%3A%22http%3A%2F%2Fzotero.org%2Fusers%2F13594%2Fitems%2FQDT4P4HX%22%2C%22type%22%3A%22thesis%22%2C%22abstract%22%3A%22When%20we%20study%20a%20complex%20system%20it%20is%20natural%20to%20be%20interested%20in%20the%20structure%20of%20its%20elements%2C%20as%20opposed%20to%20just%20caring%20about%20the%20individual%20characteristics%20of%20the%20components.%20The%20traditional%20way%20to%20deal%20with%20this%20issue%20has%20been%20through%20a%20characterization%20of%20the%20structure%20by%20the%20use%20of%20graphs%2C%20where%20nodes%20represent%20the%20components%20of%20the%20system%2C%20and%20an%20edge%20exists%20between%20two%20of%20them%20if%20there%20is%20a%20relation%20connecting%20them.%20The%20theory%20is%20nevertheless%20only%20appropriate%20for%20the%20description%20of%20systems%20with%20binary%20underlying%20relations%20between%20the%20components.%20We%20propose%20here%20the%20use%20of%20pretopology%20to%20effectively%20treat%20the%20case%20where%20connections%20exist%20between%20an%20element%20and%20a%20group.%20Our%20contributions%20include%20a%20formalization%20of%20a%20pretopological%20space%20in%20terms%20of%20a%20simple%20group%20of%20rules%20over%20a%20set%20of%20networks.%20This%20allow%20us%20to%20economically%20store%20a%20pretopological%20space%2C%20and%20to%20effectively%20study%20the%20complexity%20of%20the%20algorithms%20that%20have%20been%20proposed.%20Some%20of%20these%20algorithms%20were%20improved.%20Some%20applications%20are%20developed.%20The%20first%20of%20them%20is%20a%20Python%20library%20where%20all%20of%20the%20previously%20reviewed%20algorithms%20are%20implemented.%20After%20presenting%20in%20a%20general%20manner%20the%20faculties%20of%20the%20library%2C%20we%20use%20it%20to%20study%20some%20diffusion%20phenomena%20with%20the%20help%20of%20some%20agent%20based%20models.%20We%20finish%20using%20some%20of%20the%20notions%20introduced%20here%20to%20develop%20a%20clusterization%20algorithm%2C%20that%20not%20only%20performs%20on%20a%20par%20with%20the%20state%20of%20the%20art%20on%20some%20artificial%20geometrical%20data%2C%20but%20also%20has%20the%20advantage%20of%20being%20immediately%20generalizable%20to%20non-metrical%20spaces.%22%2C%22genre%22%3A%22phdthesis%22%2C%22language%22%3A%22en%22%2C%22publisher%22%3A%22Universit%C3%A9%20Paris%20sciences%20et%20lettres%22%2C%22source%22%3A%22tel.archives-ouvertes.fr%22%2C%22title%22%3A%22Pretopology%2C%20a%20mathematical%20tool%20for%20structuring%20complex%20systems%20%3A%20methods%2C%20algorithms%20and%20applications%22%2C%22title-short%22%3A%22Pretopology%2C%20a%20mathematical%20tool%20for%20structuring%20complex%20systems%22%2C%22URL%22%3A%22https%3A%2F%2Ftel.archives-ouvertes.fr%2Ftel-02637029%22%2C%22author%22%3A%5B%7B%22family%22%3A%22Laborde%22%2C%22given%22%3A%22Julio%22%7D%5D%2C%22accessed%22%3A%7B%22date-parts%22%3A%5B%5B%222022%22%2C5%2C19%5D%5D%7D%2C%22issued%22%3A%7B%22date-parts%22%3A%5B%5B%222019%22%2C4%2C2%5D%5D%7D%7D%7D%5D" data-schema-version="6">
<h1>Annotations<br>(24/09/2022 à 08:54:21)</h1>
<p><img alt="" width="734" height="872" data-attachment-key="WLKUPKBX" data-annotation="%7B%22attachmentURI%22%3A%22http%3A%2F%2Fzotero.org%2Fusers%2F13594%2Fitems%2F7AFBCHPM%22%2C%22annotationKey%22%3A%22DH4NRL95%22%2C%22color%22%3A%22%23ffd400%22%2C%22pageLabel%22%3A%223%22%2C%22position%22%3A%7B%22pageIndex%22%3A10%2C%22rects%22%3A%5B%5B79.375%2C255.64%2C520%2C779.39%5D%5D%7D%2C%22citationItem%22%3A%7B%22uris%22%3A%5B%22http%3A%2F%2Fzotero.org%2Fusers%2F13594%2Fitems%2FQDT4P4HX%22%5D%2C%22locator%22%3A%223%22%7D%7D"><br><span class="citation" data-citation="%7B%22citationItems%22%3A%5B%7B%22uris%22%3A%5B%22http%3A%2F%2Fzotero.org%2Fusers%2F13594%2Fitems%2FQDT4P4HX%22%5D%2C%22locator%22%3A%223%22%7D%5D%2C%22properties%22%3A%7B%7D%7D">(<span class="citation-item">Laborde, 2019, p. 3</span>)</span></p>
<p><img alt="" width="715" height="549" data-attachment-key="RQK8AIK3" data-annotation="%7B%22attachmentURI%22%3A%22http%3A%2F%2Fzotero.org%2Fusers%2F13594%2Fitems%2F7AFBCHPM%22%2C%22annotationKey%22%3A%22QDQKBWP8%22%2C%22color%22%3A%22%23ffd400%22%2C%22pageLabel%22%3A%2212%22%2C%22position%22%3A%7B%22pageIndex%22%3A19%2C%22rects%22%3A%5B%5B91.25%2C436.265%2C520%2C765.64%5D%5D%7D%2C%22citationItem%22%3A%7B%22uris%22%3A%5B%22http%3A%2F%2Fzotero.org%2Fusers%2F13594%2Fitems%2FQDT4P4HX%22%5D%2C%22locator%22%3A%2212%22%7D%7D"><br><span class="citation" data-citation="%7B%22citationItems%22%3A%5B%7B%22uris%22%3A%5B%22http%3A%2F%2Fzotero.org%2Fusers%2F13594%2Fitems%2FQDT4P4HX%22%5D%2C%22locator%22%3A%2212%22%7D%5D%2C%22properties%22%3A%7B%7D%7D">(<span class="citation-item">Laborde, 2019, p. 12</span>)</span></p>
<p><img alt="" width="673" height="420" data-attachment-key="EUT257Q6" data-annotation="%7B%22attachmentURI%22%3A%22http%3A%2F%2Fzotero.org%2Fusers%2F13594%2Fitems%2F7AFBCHPM%22%2C%22annotationKey%22%3A%22RNAZAP2S%22%2C%22color%22%3A%22%23ffd400%22%2C%22pageLabel%22%3A%2218%22%2C%22position%22%3A%7B%22pageIndex%22%3A25%2C%22rects%22%3A%5B%5B97.5%2C415.64%2C501.25%2C667.515%5D%5D%7D%2C%22citationItem%22%3A%7B%22uris%22%3A%5B%22http%3A%2F%2Fzotero.org%2Fusers%2F13594%2Fitems%2FQDT4P4HX%22%5D%2C%22locator%22%3A%2218%22%7D%7D"><br><span class="citation" data-citation="%7B%22citationItems%22%3A%5B%7B%22uris%22%3A%5B%22http%3A%2F%2Fzotero.org%2Fusers%2F13594%2Fitems%2FQDT4P4HX%22%5D%2C%22locator%22%3A%2218%22%7D%5D%2C%22properties%22%3A%7B%7D%7D">(<span class="citation-item">Laborde, 2019, p. 18</span>)</span></p>
<p><img alt="" width="408" height="320" data-attachment-key="NWYN8NBE" data-annotation="%7B%22attachmentURI%22%3A%22http%3A%2F%2Fzotero.org%2Fusers%2F13594%2Fitems%2F7AFBCHPM%22%2C%22annotationKey%22%3A%22CDIJBPEX%22%2C%22color%22%3A%22%23ffd400%22%2C%22pageLabel%22%3A%2218%22%2C%22position%22%3A%7B%22pageIndex%22%3A25%2C%22rects%22%3A%5B%5B176.25%2C100.64%2C421.25%2C292.515%5D%5D%7D%2C%22citationItem%22%3A%7B%22uris%22%3A%5B%22http%3A%2F%2Fzotero.org%2Fusers%2F13594%2Fitems%2FQDT4P4HX%22%5D%2C%22locator%22%3A%2218%22%7D%7D"><br><span class="citation" data-citation="%7B%22citationItems%22%3A%5B%7B%22uris%22%3A%5B%22http%3A%2F%2Fzotero.org%2Fusers%2F13594%2Fitems%2FQDT4P4HX%22%5D%2C%22locator%22%3A%2218%22%7D%5D%2C%22properties%22%3A%7B%7D%7D">(<span class="citation-item">Laborde, 2019, p. 18</span>)</span></p>
<p><img alt="" width="457" height="581" data-attachment-key="353VFKCN" data-annotation="%7B%22attachmentURI%22%3A%22http%3A%2F%2Fzotero.org%2Fusers%2F13594%2Fitems%2F7AFBCHPM%22%2C%22annotationKey%22%3A%22D6Q6GZZ2%22%2C%22color%22%3A%22%23ffd400%22%2C%22pageLabel%22%3A%2220%22%2C%22position%22%3A%7B%22pageIndex%22%3A27%2C%22rects%22%3A%5B%5B157.5%2C431.265%2C431.875%2C780.015%5D%5D%7D%2C%22citationItem%22%3A%7B%22uris%22%3A%5B%22http%3A%2F%2Fzotero.org%2Fusers%2F13594%2Fitems%2FQDT4P4HX%22%5D%2C%22locator%22%3A%2220%22%7D%7D"><br><span class="citation" data-citation="%7B%22citationItems%22%3A%5B%7B%22uris%22%3A%5B%22http%3A%2F%2Fzotero.org%2Fusers%2F13594%2Fitems%2FQDT4P4HX%22%5D%2C%22locator%22%3A%2220%22%7D%5D%2C%22properties%22%3A%7B%7D%7D">(<span class="citation-item">Laborde, 2019, p. 20</span>)</span></p>
<p><img alt="" width="433" height="463" data-attachment-key="KB8K894J" data-annotation="%7B%22attachmentURI%22%3A%22http%3A%2F%2Fzotero.org%2Fusers%2F13594%2Fitems%2F7AFBCHPM%22%2C%22annotationKey%22%3A%22XYNWN88Y%22%2C%22color%22%3A%22%23ffd400%22%2C%22pageLabel%22%3A%2221%22%2C%22position%22%3A%7B%22pageIndex%22%3A28%2C%22rects%22%3A%5B%5B162.5%2C496.265%2C422.5%2C774.39%5D%5D%7D%2C%22citationItem%22%3A%7B%22uris%22%3A%5B%22http%3A%2F%2Fzotero.org%2Fusers%2F13594%2Fitems%2FQDT4P4HX%22%5D%2C%22locator%22%3A%2221%22%7D%7D"><br><span class="citation" data-citation="%7B%22citationItems%22%3A%5B%7B%22uris%22%3A%5B%22http%3A%2F%2Fzotero.org%2Fusers%2F13594%2Fitems%2FQDT4P4HX%22%5D%2C%22locator%22%3A%2221%22%7D%5D%2C%22properties%22%3A%7B%7D%7D">(<span class="citation-item">Laborde, 2019, p. 21</span>)</span></p>
<p><img alt="" width="469" height="452" data-attachment-key="KQJEEDWS" data-annotation="%7B%22attachmentURI%22%3A%22http%3A%2F%2Fzotero.org%2Fusers%2F13594%2Fitems%2F7AFBCHPM%22%2C%22annotationKey%22%3A%22XUA55IQ2%22%2C%22color%22%3A%22%23ffd400%22%2C%22pageLabel%22%3A%2222%22%2C%22position%22%3A%7B%22pageIndex%22%3A29%2C%22rects%22%3A%5B%5B157.5%2C303.14%2C438.75%2C574.39%5D%5D%7D%2C%22citationItem%22%3A%7B%22uris%22%3A%5B%22http%3A%2F%2Fzotero.org%2Fusers%2F13594%2Fitems%2FQDT4P4HX%22%5D%2C%22locator%22%3A%2222%22%7D%7D"><br><span class="citation" data-citation="%7B%22citationItems%22%3A%5B%7B%22uris%22%3A%5B%22http%3A%2F%2Fzotero.org%2Fusers%2F13594%2Fitems%2FQDT4P4HX%22%5D%2C%22locator%22%3A%2222%22%7D%5D%2C%22properties%22%3A%7B%7D%7D">(<span class="citation-item">Laborde, 2019, p. 22</span>)</span></p>
<p><img alt="" width="668" height="259" data-attachment-key="85SBL2Q5" data-annotation="%7B%22attachmentURI%22%3A%22http%3A%2F%2Fzotero.org%2Fusers%2F13594%2Fitems%2F7AFBCHPM%22%2C%22annotationKey%22%3A%22FXJNKP72%22%2C%22color%22%3A%22%23ffd400%22%2C%22pageLabel%22%3A%2224%22%2C%22position%22%3A%7B%22pageIndex%22%3A31%2C%22rects%22%3A%5B%5B96.25%2C293.765%2C496.875%2C449.39%5D%5D%7D%2C%22citationItem%22%3A%7B%22uris%22%3A%5B%22http%3A%2F%2Fzotero.org%2Fusers%2F13594%2Fitems%2FQDT4P4HX%22%5D%2C%22locator%22%3A%2224%22%7D%7D"><br><span class="citation" data-citation="%7B%22citationItems%22%3A%5B%7B%22uris%22%3A%5B%22http%3A%2F%2Fzotero.org%2Fusers%2F13594%2Fitems%2FQDT4P4HX%22%5D%2C%22locator%22%3A%2224%22%7D%5D%2C%22properties%22%3A%7B%7D%7D">(<span class="citation-item">Laborde, 2019, p. 24</span>)</span></p>
<p><span class="highlight" data-annotation="%7B%22attachmentURI%22%3A%22http%3A%2F%2Fzotero.org%2Fusers%2F13594%2Fitems%2F7AFBCHPM%22%2C%22annotationKey%22%3A%22V94GUX33%22%2C%22color%22%3A%22%23ffd400%22%2C%22pageLabel%22%3A%2225%22%2C%22position%22%3A%7B%22pageIndex%22%3A32%2C%22rects%22%3A%5B%5B90%2C383.385%2C465.492%2C394.785%5D%2C%5B206.076%2C360.913%2C389.188%2C373.59%5D%2C%5B90%2C337.46%2C475.005%2C348.86%5D%2C%5B205.951%2C314.988%2C389.205%2C327.665%5D%2C%5B90%2C291.535%2C485.587%2C302.935%5D%2C%5B177.018%2C269.064%2C419.883%2C281.74%5D%2C%5B90%2C245.61%2C495.47%2C257.01%5D%2C%5B191.204%2C223.139%2C404.071%2C234.048%5D%2C%5B90%2C199.685%2C493.534%2C211.085%5D%2C%5B192.074%2C177.214%2C403.049%2C188.123%5D%2C%5B90%2C153.76%2C485.052%2C165.16%5D%2C%5B215.177%2C131.289%2C379.99%2C143.965%5D%5D%7D%2C%22citationItem%22%3A%7B%22uris%22%3A%5B%22http%3A%2F%2Fzotero.org%2Fusers%2F13594%2Fitems%2FQDT4P4HX%22%5D%2C%22locator%22%3A%2225%22%7D%7D">« Definition 2.14. ∀A ∈ ℘(U), we call the rim of A, denoted b(A), the function: b(A) = {x ∈ A | ∀B ∈ B(x), B ∩ AC , ú} Definition 2.15. ∀A ∈ ℘(U), we call the girdle of A, denoted o(A), the function: o(A) = {x ∈ AC | ∀B ∈ B(x), B ∩ A , ú} Definition 2.16. ∀A ∈ ℘(U), we call the frontier of A, denoted f (A), the function: f (A) = {x ∈ U | ∀B ∈ B(x), B ∩ A , ú ∧ B ∩ AC , ú} Definition 2.17. ∀A ∈ ℘(U), we call the derivative of A, denoted d(A), the function: d(A) = {x ∈ U | ∀B ∈ B(x), (B − {x}) ∩ A , ú} Definition 2.18. ∀A ∈ ℘(U), we call the coherence of A, denoted c(A), the function: c(A) = {x ∈ A | ∀B ∈ B(x), (B − {x}) ∩ A , ú} Definition 2.19. ∀A ∈ ℘(U), we call the exterior of A, denoted e(A), the function: e(A) = {x ∈ U | ∃B ∈ B(x), B ⊂ AC } »</span> <span class="citation" data-citation="%7B%22citationItems%22%3A%5B%7B%22uris%22%3A%5B%22http%3A%2F%2Fzotero.org%2Fusers%2F13594%2Fitems%2FQDT4P4HX%22%5D%2C%22locator%22%3A%2225%22%7D%5D%2C%22properties%22%3A%7B%7D%7D">(<span class="citation-item">Laborde, 2019, p. 25</span>)</span></p>
<p><img alt="" width="719" height="358" data-attachment-key="Y468JV5K" data-annotation="%7B%22attachmentURI%22%3A%22http%3A%2F%2Fzotero.org%2Fusers%2F13594%2Fitems%2F7AFBCHPM%22%2C%22annotationKey%22%3A%226EM9EVSR%22%2C%22color%22%3A%22%23ffd400%22%2C%22pageLabel%22%3A%2227%22%2C%22position%22%3A%7B%22pageIndex%22%3A34%2C%22rects%22%3A%5B%5B86.875%2C259.39%2C518.125%2C474.39%5D%5D%7D%2C%22citationItem%22%3A%7B%22uris%22%3A%5B%22http%3A%2F%2Fzotero.org%2Fusers%2F13594%2Fitems%2FQDT4P4HX%22%5D%2C%22locator%22%3A%2227%22%7D%7D"><br><span class="citation" data-citation="%7B%22citationItems%22%3A%5B%7B%22uris%22%3A%5B%22http%3A%2F%2Fzotero.org%2Fusers%2F13594%2Fitems%2FQDT4P4HX%22%5D%2C%22locator%22%3A%2227%22%7D%5D%2C%22properties%22%3A%7B%7D%7D">(<span class="citation-item">Laborde, 2019, p. 27</span>)</span></p>
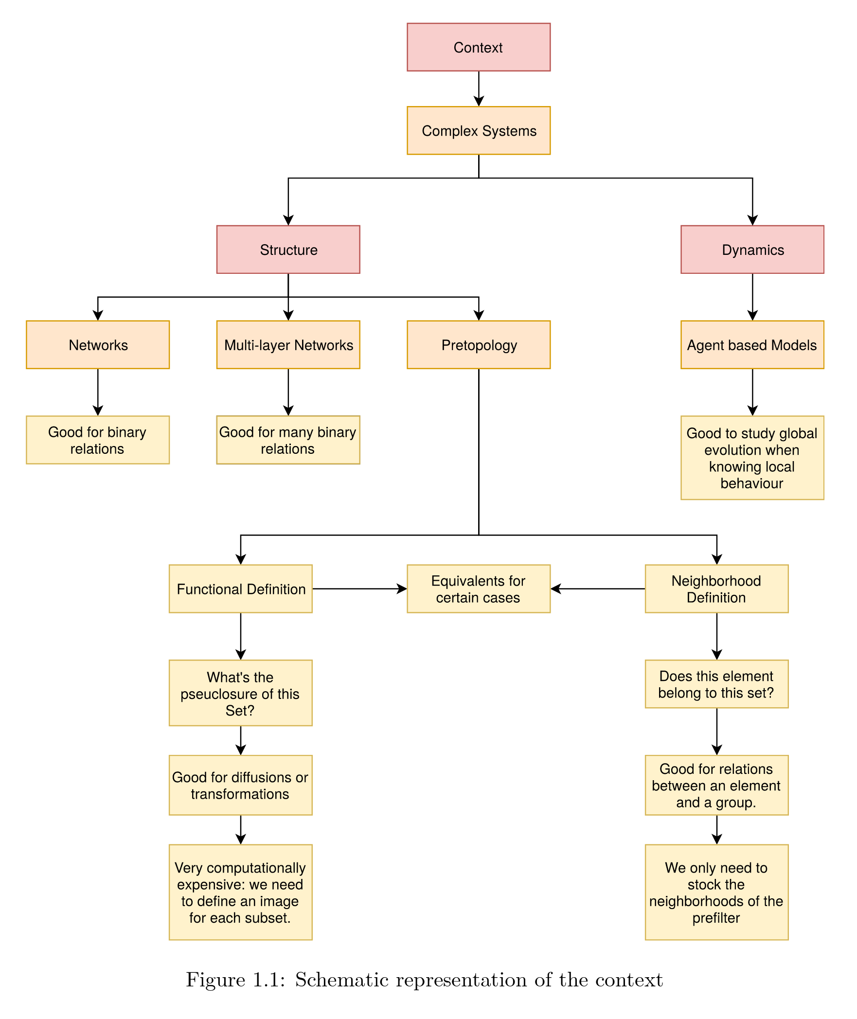
<p><span class="highlight" data-annotation="%7B%22attachmentURI%22%3A%22http%3A%2F%2Fzotero.org%2Fusers%2F13594%2Fitems%2F7AFBCHPM%22%2C%22annotationKey%22%3A%225VBJGZWW%22%2C%22color%22%3A%22%23ffd400%22%2C%22pageLabel%22%3A%2228%22%2C%22position%22%3A%7B%22pageIndex%22%3A35%2C%22rects%22%3A%5B%5B119.247%2C448.502%2C499.811%2C459.848%5D%2C%5B117.273%2C434.952%2C505.266%2C446.298%5D%2C%5B117.273%2C421.403%2C452.782%2C432.749%5D%5D%7D%2C%22citationItem%22%3A%7B%22uris%22%3A%5B%22http%3A%2F%2Fzotero.org%2Fusers%2F13594%2Fitems%2FQDT4P4HX%22%5D%2C%22locator%22%3A%2228%22%7D%7D">« retopology can be used to represent a system where the relation between an element and a set is not a simple aggregation of the individual relations to the members of the set. In this it is fundamentally different from a graph. »</span> <span class="citation" data-citation="%7B%22citationItems%22%3A%5B%7B%22uris%22%3A%5B%22http%3A%2F%2Fzotero.org%2Fusers%2F13594%2Fitems%2FQDT4P4HX%22%5D%2C%22locator%22%3A%2228%22%7D%5D%2C%22properties%22%3A%7B%7D%7D">(<span class="citation-item">Laborde, 2019, p. 28</span>)</span></p>
<p><span class="highlight" data-annotation="%7B%22attachmentURI%22%3A%22http%3A%2F%2Fzotero.org%2Fusers%2F13594%2Fitems%2F7AFBCHPM%22%2C%22annotationKey%22%3A%229CQ9J7DR%22%2C%22color%22%3A%22%23ffd400%22%2C%22pageLabel%22%3A%2228%22%2C%22position%22%3A%7B%22pageIndex%22%3A35%2C%22rects%22%3A%5B%5B119.247%2C398.888%2C499.811%2C410.234%5D%2C%5B117.273%2C385.338%2C430.048%2C396.684%5D%5D%7D%2C%22citationItem%22%3A%7B%22uris%22%3A%5B%22http%3A%2F%2Fzotero.org%2Fusers%2F13594%2Fitems%2FQDT4P4HX%22%5D%2C%22locator%22%3A%2228%22%7D%7D">« retopology establishes one single relation between a particular element and a particular group. In this it is different from a multilayer network. »</span> <span class="citation" data-citation="%7B%22citationItems%22%3A%5B%7B%22uris%22%3A%5B%22http%3A%2F%2Fzotero.org%2Fusers%2F13594%2Fitems%2FQDT4P4HX%22%5D%2C%22locator%22%3A%2228%22%7D%5D%2C%22properties%22%3A%7B%7D%7D">(<span class="citation-item">Laborde, 2019, p. 28</span>)</span></p>
<p><span class="highlight" data-annotation="%7B%22attachmentURI%22%3A%22http%3A%2F%2Fzotero.org%2Fusers%2F13594%2Fitems%2F7AFBCHPM%22%2C%22annotationKey%22%3A%22TDWPJRWZ%22%2C%22color%22%3A%22%23ffd400%22%2C%22pageLabel%22%3A%2232%22%2C%22position%22%3A%7B%22pageIndex%22%3A39%2C%22rects%22%3A%5B%5B106.936%2C578.033%2C505.271%2C589.379%5D%2C%5B90%2C564.484%2C285.611%2C575.83%5D%5D%7D%2C%22citationItem%22%3A%7B%22uris%22%3A%5B%22http%3A%2F%2Fzotero.org%2Fusers%2F13594%2Fitems%2FQDT4P4HX%22%5D%2C%22locator%22%3A%2232%22%7D%7D">« The goal is then to devise a more economical way to store and treat pretopologies, without having to get rid of its concepts. »</span> <span class="citation" data-citation="%7B%22citationItems%22%3A%5B%7B%22uris%22%3A%5B%22http%3A%2F%2Fzotero.org%2Fusers%2F13594%2Fitems%2FQDT4P4HX%22%5D%2C%22locator%22%3A%2232%22%7D%5D%2C%22properties%22%3A%7B%7D%7D">(<span class="citation-item">Laborde, 2019, p. 32</span>)</span></p>
<p><span class="highlight" data-annotation="%7B%22attachmentURI%22%3A%22http%3A%2F%2Fzotero.org%2Fusers%2F13594%2Fitems%2F7AFBCHPM%22%2C%22annotationKey%22%3A%22MXCK8NSK%22%2C%22color%22%3A%22%23ffd400%22%2C%22pageLabel%22%3A%2232%22%2C%22position%22%3A%7B%22pageIndex%22%3A39%2C%22rects%22%3A%5B%5B106.936%2C496.738%2C492.299%2C508.084%5D%2C%5B103.331%2C473.322%2C491.985%2C484.79%5D%2C%5B103.331%2C451.543%2C457.995%2C463.011%5D%2C%5B103.331%2C429.833%2C505.269%2C441.233%5D%2C%5B117.273%2C416.337%2C505.238%2C427.683%5D%2C%5B117.273%2C402.666%2C505.27%2C414.134%5D%2C%5B117.273%2C389.239%2C338.804%2C400.585%5D%5D%7D%2C%22citationItem%22%3A%7B%22uris%22%3A%5B%22http%3A%2F%2Fzotero.org%2Fusers%2F13594%2Fitems%2FQDT4P4HX%22%5D%2C%22locator%22%3A%2232%22%7D%7D">« Each pretopological space will be characterized by a tuple (N, Θ, DN F(.)), where: • G = {G1(V1, E1), G2(V1, E1), ..., Gn(Vn, En)} is a set of n weighted directed graphs. • Θ = {θ1, θ2, ..., θn} is a set of n thresholds, each associated to one graph. • DN F(.) : (℘(U), U) → {True, False}, where ℘(U) is the power set of U, is a boolean function expressed as a positive disjunctive normal form in terms of the n boolean functions V1(A, x), ..., Vn(A, x), each associated to a graph, and whose truth value depends on the set A and the element x. »</span> <span class="citation" data-citation="%7B%22citationItems%22%3A%5B%7B%22uris%22%3A%5B%22http%3A%2F%2Fzotero.org%2Fusers%2F13594%2Fitems%2FQDT4P4HX%22%5D%2C%22locator%22%3A%2232%22%7D%5D%2C%22properties%22%3A%7B%7D%7D">(<span class="citation-item">Laborde, 2019, p. 32</span>)</span></p>
<p><span class="highlight" data-annotation="%7B%22attachmentURI%22%3A%22http%3A%2F%2Fzotero.org%2Fusers%2F13594%2Fitems%2F7AFBCHPM%22%2C%22annotationKey%22%3A%22I4RZPYPB%22%2C%22color%22%3A%22%23ffd400%22%2C%22pageLabel%22%3A%2234%22%2C%22position%22%3A%7B%22pageIndex%22%3A41%2C%22rects%22%3A%5B%5B136.44%2C390.386%2C448.08%2C401.786%5D%5D%7D%2C%22citationItem%22%3A%7B%22uris%22%3A%5B%22http%3A%2F%2Fzotero.org%2Fusers%2F13594%2Fitems%2FQDT4P4HX%22%5D%2C%22locator%22%3A%2234%22%7D%7D">« Pretopological space built from a basis of neighborhoods »</span> <span class="citation" data-citation="%7B%22citationItems%22%3A%5B%7B%22uris%22%3A%5B%22http%3A%2F%2Fzotero.org%2Fusers%2F13594%2Fitems%2FQDT4P4HX%22%5D%2C%22locator%22%3A%2234%22%7D%5D%2C%22properties%22%3A%7B%7D%7D">(<span class="citation-item">Laborde, 2019, p. 34</span>)</span></p>
<p><img alt="" width="746" height="432" data-attachment-key="G496EMF6" data-annotation="%7B%22attachmentURI%22%3A%22http%3A%2F%2Fzotero.org%2Fusers%2F13594%2Fitems%2F7AFBCHPM%22%2C%22annotationKey%22%3A%22FFC4AB72%22%2C%22color%22%3A%22%23ffd400%22%2C%22pageLabel%22%3A%2247%22%2C%22position%22%3A%7B%22pageIndex%22%3A54%2C%22rects%22%3A%5B%5B75%2C123.14%2C522.5%2C382.515%5D%5D%7D%2C%22citationItem%22%3A%7B%22uris%22%3A%5B%22http%3A%2F%2Fzotero.org%2Fusers%2F13594%2Fitems%2FQDT4P4HX%22%5D%2C%22locator%22%3A%2247%22%7D%7D"><br><span class="citation" data-citation="%7B%22citationItems%22%3A%5B%7B%22uris%22%3A%5B%22http%3A%2F%2Fzotero.org%2Fusers%2F13594%2Fitems%2FQDT4P4HX%22%5D%2C%22locator%22%3A%2247%22%7D%5D%2C%22properties%22%3A%7B%7D%7D">(<span class="citation-item">Laborde, 2019, p. 47</span>)</span></p>
<p><img alt="" width="623" height="249" data-attachment-key="B2WG6FEF" data-annotation="%7B%22attachmentURI%22%3A%22http%3A%2F%2Fzotero.org%2Fusers%2F13594%2Fitems%2F7AFBCHPM%22%2C%22annotationKey%22%3A%225BVIZYTG%22%2C%22color%22%3A%22%23ffd400%22%2C%22pageLabel%22%3A%2250%22%2C%22position%22%3A%7B%22pageIndex%22%3A57%2C%22rects%22%3A%5B%5B115.625%2C615.015%2C489.375%2C764.39%5D%5D%7D%2C%22citationItem%22%3A%7B%22uris%22%3A%5B%22http%3A%2F%2Fzotero.org%2Fusers%2F13594%2Fitems%2FQDT4P4HX%22%5D%2C%22locator%22%3A%2250%22%7D%7D"><br><span class="citation" data-citation="%7B%22citationItems%22%3A%5B%7B%22uris%22%3A%5B%22http%3A%2F%2Fzotero.org%2Fusers%2F13594%2Fitems%2FQDT4P4HX%22%5D%2C%22locator%22%3A%2250%22%7D%5D%2C%22properties%22%3A%7B%7D%7D">(<span class="citation-item">Laborde, 2019, p. 50</span>)</span></p>
<p><img alt="" width="746" height="321" data-attachment-key="C6PKGG67" data-annotation="%7B%22attachmentURI%22%3A%22http%3A%2F%2Fzotero.org%2Fusers%2F13594%2Fitems%2F7AFBCHPM%22%2C%22annotationKey%22%3A%223EZB8DPM%22%2C%22color%22%3A%22%23ffd400%22%2C%22pageLabel%22%3A%2253%22%2C%22position%22%3A%7B%22pageIndex%22%3A60%2C%22rects%22%3A%5B%5B78.125%2C201.89%2C525.625%2C394.39%5D%5D%7D%2C%22citationItem%22%3A%7B%22uris%22%3A%5B%22http%3A%2F%2Fzotero.org%2Fusers%2F13594%2Fitems%2FQDT4P4HX%22%5D%2C%22locator%22%3A%2253%22%7D%7D"><br><span class="citation" data-citation="%7B%22citationItems%22%3A%5B%7B%22uris%22%3A%5B%22http%3A%2F%2Fzotero.org%2Fusers%2F13594%2Fitems%2FQDT4P4HX%22%5D%2C%22locator%22%3A%2253%22%7D%5D%2C%22properties%22%3A%7B%7D%7D">(<span class="citation-item">Laborde, 2019, p. 53</span>)</span></p>
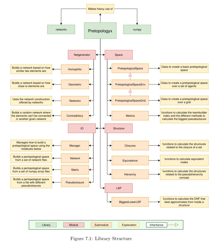
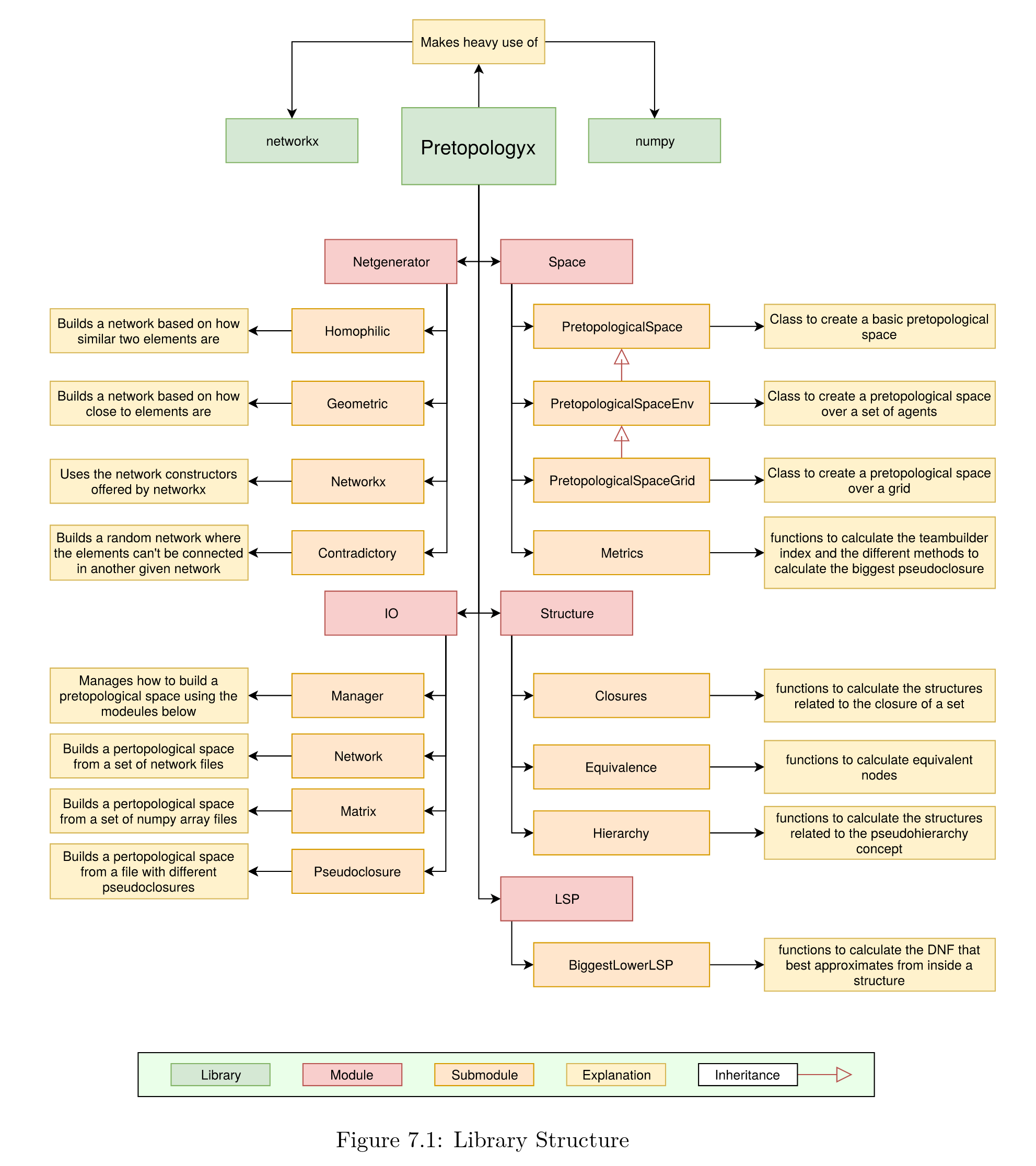
<p><img alt="" width="826" height="930" data-attachment-key="6ZF98CIF" data-annotation="%7B%22attachmentURI%22%3A%22http%3A%2F%2Fzotero.org%2Fusers%2F13594%2Fitems%2F7AFBCHPM%22%2C%22annotationKey%22%3A%22RSATC37W%22%2C%22color%22%3A%22%23ffd400%22%2C%22pageLabel%22%3A%2272%22%2C%22position%22%3A%7B%22pageIndex%22%3A79%2C%22rects%22%3A%5B%5B66.75%2C103.89%2C562.5%2C661.89%5D%5D%7D%2C%22citationItem%22%3A%7B%22uris%22%3A%5B%22http%3A%2F%2Fzotero.org%2Fusers%2F13594%2Fitems%2FQDT4P4HX%22%5D%2C%22locator%22%3A%2272%22%7D%7D"><br><span class="citation" data-citation="%7B%22citationItems%22%3A%5B%7B%22uris%22%3A%5B%22http%3A%2F%2Fzotero.org%2Fusers%2F13594%2Fitems%2FQDT4P4HX%22%5D%2C%22locator%22%3A%2272%22%7D%5D%2C%22properties%22%3A%7B%7D%7D">(<span class="citation-item">Laborde, 2019, p. 72</span>)</span></p>
<p><span class="highlight" data-annotation="%7B%22attachmentURI%22%3A%22http%3A%2F%2Fzotero.org%2Fusers%2F13594%2Fitems%2F7AFBCHPM%22%2C%22annotationKey%22%3A%22X9MRM8GR%22%2C%22color%22%3A%22%23ffd400%22%2C%22pageLabel%22%3A%2277%22%2C%22position%22%3A%7B%22pageIndex%22%3A84%2C%22rects%22%3A%5B%5B106.936%2C247.151%2C505.281%2C258.497%5D%2C%5B90%2C233.602%2C505.273%2C244.948%5D%2C%5B90%2C220.053%2C110.716%2C231.399%5D%2C%5B103.331%2C198.664%2C499.811%2C210.01%5D%2C%5B117.273%2C185.115%2C310.254%2C196.461%5D%2C%5B103.331%2C163.971%2C505.276%2C175.317%5D%2C%5B117.273%2C150.422%2C309.655%2C161.768%5D%2C%5B103.331%2C129.278%2C499.811%2C140.624%5D%2C%5B117.273%2C115.729%2C505.266%2C127.075%5D%2C%5B117.273%2C102.18%2C340.277%2C113.526%5D%5D%7D%2C%22citationItem%22%3A%7B%22uris%22%3A%5B%22http%3A%2F%2Fzotero.org%2Fusers%2F13594%2Fitems%2FQDT4P4HX%22%5D%2C%22locator%22%3A%2277%22%7D%7D">« An agent is a virtual object that usually represents an entity from the real world (e.g. a person, an animal, a car, etc...). They might be defined by the following three sets: •A set of attributes: characteristics of the agent that do not change during the simulation (e.g. the gender of a person). •A set of variables: characteristics of the agent that evolve over time ( e.g. the position of a person in its environment). •A set of functions: descriptions of the actions that the agent must execute when certain triggering conditions are fulfilled. These actions might trigger some other actions or could change some variables’ values. »</span> <span class="citation" data-citation="%7B%22citationItems%22%3A%5B%7B%22uris%22%3A%5B%22http%3A%2F%2Fzotero.org%2Fusers%2F13594%2Fitems%2FQDT4P4HX%22%5D%2C%22locator%22%3A%2277%22%7D%5D%2C%22properties%22%3A%7B%7D%7D">(<span class="citation-item">Laborde, 2019, p. 77</span>)</span></p>
<p><img alt="" width="633" height="1140" data-attachment-key="ZWHXV4V9" data-annotation="%7B%22attachmentURI%22%3A%22http%3A%2F%2Fzotero.org%2Fusers%2F13594%2Fitems%2F7AFBCHPM%22%2C%22annotationKey%22%3A%22ZWVS8CB4%22%2C%22color%22%3A%22%23ffd400%22%2C%22pageLabel%22%3A%2299%22%2C%22position%22%3A%7B%22pageIndex%22%3A106%2C%22rects%22%3A%5B%5B105.833%2C83.557%2C485.833%2C767.723%5D%5D%7D%2C%22citationItem%22%3A%7B%22uris%22%3A%5B%22http%3A%2F%2Fzotero.org%2Fusers%2F13594%2Fitems%2FQDT4P4HX%22%5D%2C%22locator%22%3A%2299%22%7D%7D"><br><span class="citation" data-citation="%7B%22citationItems%22%3A%5B%7B%22uris%22%3A%5B%22http%3A%2F%2Fzotero.org%2Fusers%2F13594%2Fitems%2FQDT4P4HX%22%5D%2C%22locator%22%3A%2299%22%7D%5D%2C%22properties%22%3A%7B%7D%7D">(<span class="citation-item">Laborde, 2019, p. 99</span>)</span></p>
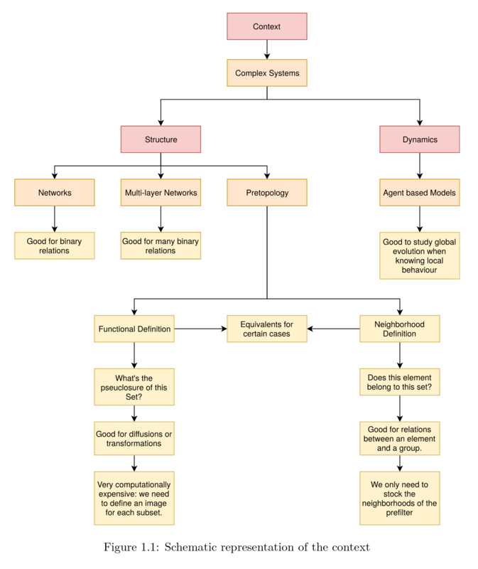
<p><span class="highlight" data-annotation="%7B%22attachmentURI%22%3A%22http%3A%2F%2Fzotero.org%2Fusers%2F13594%2Fitems%2F7AFBCHPM%22%2C%22annotationKey%22%3A%22NYKVKIJT%22%2C%22color%22%3A%22%23ffd400%22%2C%22pageLabel%22%3A%22105%22%2C%22position%22%3A%7B%22pageIndex%22%3A112%2C%22rects%22%3A%5B%5B90%2C576.24%2C505.265%2C587.586%5D%2C%5B90%2C562.691%2C505.265%2C574.037%5D%2C%5B90%2C549.142%2C505.265%2C560.488%5D%2C%5B90%2C535.593%2C148.538%2C546.939%5D%5D%7D%2C%22citationItem%22%3A%7B%22uris%22%3A%5B%22http%3A%2F%2Fzotero.org%2Fusers%2F13594%2Fitems%2FQDT4P4HX%22%5D%2C%22locator%22%3A%22105%22%7D%7D">« We have seen throughout the thesis many examples of how pretopology could be an appropriate way to model the structure of some real world phenomena, capable of modeling phenomena that could not be represented with network theory without loosing information. »</span> <span class="citation" data-citation="%7B%22citationItems%22%3A%5B%7B%22uris%22%3A%5B%22http%3A%2F%2Fzotero.org%2Fusers%2F13594%2Fitems%2FQDT4P4HX%22%5D%2C%22locator%22%3A%22105%22%7D%5D%2C%22properties%22%3A%7B%7D%7D">(<span class="citation-item">Laborde, 2019, p. 105</span>)</span></p>
</div> - Date de soumission
- 24 septembre 2022 à 06:54:16 +00:00
- Est référencé par
- YMJ8UP7L
- Est une partie de
- QDT4P4HX
- is compiled by
- Lucky Semiosis
- Complexité
-
582
- Date de modification
- 8 septembre 2023 à 06:54:13 +00:00
- Détails de la complexité
- Physique,1,,,,,99,99
- Physique,2,,,,,32,64
- Actant,2,,,,,1,2
- Concept,1,,,,,98,98
- Concept,2,,,,,18,36
- Rapport,1,1,Physique,Concept,properties,98,98
- Rapport,1,1,Physique,Physique,values,98,98
- Rapport,1,1,Physique,Actant,cito:isCompiledBy,1,1
- Rapport,2,2,Actant,Concept,properties,4,8
- Rapport,2,2,Actant,Physique,values,4,8
- Rapport,1,1,Physique,Physique,media,14,14
- Rapport,2,2,Physique,Concept,properties,14,28
- Rapport,2,2,Physique,Physique,values,14,28
- Totaux de la complexité
- Physique,2,1,2,131,163
- Actant,1,2,2,1,2
- Concept,2,1,2,116,134
- Rapport,8,1,2,247,283
- Existence,13,1,2,495,582
-
55
- Date de modification
- 8 janvier 2024 à 10:57:46 +00:00
- Détails de la complexité
- dimension,niv (sujet),niv objet,sujet,objet,prédicat,nb,c
- Physique,1,,,,,7,7
- Physique,2,,,,,3,6
- Actant,1,,,,,1,1
- Actant,2,,,,,1,2
- Concept,1,,,,,6,6
- Concept,2,,,,,3,6
- Rapport,1,1,Actant,Concept,properties,6,6
- Rapport,1,1,Actant,Physique,values,6,6
- Rapport,1,1,Actant,Physique,owner,1,1
- Rapport,1,1,Actant,Actant,cito:isCompiledBy,1,1
- Rapport,2,2,Actant,Concept,properties,3,6
- Rapport,2,2,Actant,Physique,values,3,6
- Rapport,1,1,Actant,Physique,media,1,1
- Totaux de la complexité
- Physique,2,1,2,10,13
- Actant,2,1,2,2,3
- Concept,2,1,2,9,12
- Rapport,7,1,2,21,27
- Existence,13,1,2,42,55,
- Collections
- Zotero
- Médias
https://api.zotero.org/users/13594/items/ZWHXV4V9/file
https://api.zotero.org/users/13594/items/C6PKGG67/file
https://api.zotero.org/users/13594/items/6ZF98CIF/file
https://api.zotero.org/users/13594/items/Y468JV5K/file
https://api.zotero.org/users/13594/items/G496EMF6/file
https://api.zotero.org/users/13594/items/B2WG6FEF/file
https://api.zotero.org/users/13594/items/KQJEEDWS/file
https://api.zotero.org/users/13594/items/85SBL2Q5/file
https://api.zotero.org/users/13594/items/KB8K894J/file
https://api.zotero.org/users/13594/items/353VFKCN/file
https://api.zotero.org/users/13594/items/NWYN8NBE/file
https://api.zotero.org/users/13594/items/EUT257Q6/file
https://api.zotero.org/users/13594/items/RQK8AIK3/file
https://api.zotero.org/users/13594/items/WLKUPKBX/file
Annotations
There are no annotations for this resource.













